I hate the Axis of Evil. Because, well, it’s just evil.
I’m talking about the x axis. The horizontal line. That place where zero lives.
As in zero leads; zero clients; zero income.
Zero.
I hate zero.
But all businesses start along the x axis. They start at zero.
The noisy Internet marketing hucksters want to convince you that, if you buy their latest tools, tricks, gadgets or programs, you’ll enjoy overnight meteoric success.
But having started four successful businesses from scratch, from zero, I’ll tell you that overnight success is the consequence of a lot of overnights. That success takes time; a lot of time. That success takes work; a lot of work; hard work.
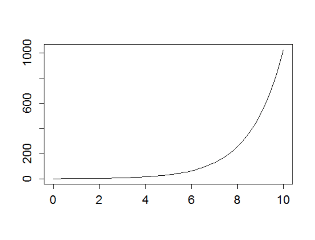
That success is not linear. That generally the road to success traverses the evil x axis for a long, long, long time.
No one wants to talk about the x axis because it’s not sexy.
Everyone would like it to be easy; but it’s not easy.
Success requires that you show up every single day and: Do. The. Work.
Yes, you need a proven, reliable system to follow (like Book Yourself Solid®). Yes, you need to have a clear plan. Yes, you need to have laser-like focus.
But, even with all of these critical components in place, there are many, many days that feel as if there is absolutely nothing at all happening; it feels like you’re looking out the window on a cold winter day and wondering why there aren’t flowers in the garden when you did all of that planting.
You work and work; and you don’t see results.
You see zero.
With a proven system, with a clear plan, with laser-like focus, you need to stay at it. You need to be consistent.
You must not falter.
When you travel far enough along that evil x axis, there is a tipping point. There comes a moment when the pieces fall into place. And zero disappears.
Because business success is an exponential curve.
One day the clients show up and the money pours in; and people point to you and say, “Look at that overnight success.”
Because they’ve never seen – or experienced – the axis of evil.
___________________________________________________________________
A powerful 90-day plan is a powerful antidote to the axis of evil. Join us for a free webinar training. Go HERE to register now.





Excellent blog Walt! You clearly explained the hidden work necessary to accomplish any worthwhile goal. Thank you for sharing it with us. Steven A. Littlefield